公正性承诺资质证书品牌历程AQL抽样标准服装验货(检验)玩具验货(检验)鞋类验货(检验)箱包验货(检验)电子产品验货(检验)家纺验货(检验)家具验货(检验)餐具厨具验货(检验)健身器材验货(检验)面料验货(检验)时尚配件验货(检验)美妆产品验货(检验)家电验货(检验)照明灯具验货(检验)食品验货(检验)医疗器械验货(检验)产品检验工业品验货(检验)验货案例验货视频玩具玩具-欧盟标准玩具-美国标准玩具-加拿大标准玩具-澳洲新西兰标准玩具婴童产品-美国CPC玩具-捏捏乐玩具&婴童用品纺织服装纺织服装抗菌防霉时尚饰品纺织品GB18401纺织服装&配饰化妆品化妆品电子电器产品电子电器-安规电子电器-卤素电子电器-欧洲WEEE电子电器-欧盟RoHS电子电器-中国RoHS电子电器-挪威RoHS电子电器-其他RoHS电子电器箱包箱包鞋帽香薰蜡烛油灯烛台热水袋户外家具户外家具-老化测试床垫猫砂消费品&杂货食品级-欧洲标准食品级-国家标准食品级-美国标准餐厨具&食品容器文具产品办公用品&文具医疗器械-助老产品医疗器械-轮椅医疗器械工业品-金属工业品-金相分析工业品-高分子工业品-高分子失效分析工业品-高分子成分测试工业品-金属成分测试建筑材料-阻燃杂货-涂镀层测试杂货-塑料及橡胶硬度测试工业品茶叶宠物食品食品饮料REACH-SVHC加州65测试(California Proposition 65)PFAS全氟烷基和多氟烷基化合物盐雾测试SDSPOPS运输包装拉伸测试阻燃测试金属硬度测试项目测试GOEIC认证FSC森林认证OEKO-TEX® STANDARD 100纺织品有害物质认证OEKO-TEX® MADE IN GREEN绿色可持续生产认证OEKO-TEX® ORGANIC COTTON有机棉认证OEKO-TEX® STeP可持续纺织和皮革生产认证OEKO-TEX® LEATHER STANDARD生态皮革有害物质认证OEKO-TEX® ECO PASSPORT环保染化料认证OEKO-TEX®认证Ecovadis可持续发展评级认证验厂辅导供应商审核公司动态新闻快讯验货标准

婴幼儿产品验货|婴幼儿腰凳验货要求和方法

发表时间:2024-12-24 14:24

婴幼儿腰凳是一种专为父母和宝宝设计的便携式育儿工具,能够帮助父母轻松抱宝宝,同时减少长时间抱娃对腰部和手臂的压力。腰凳采用符合人体工学的设计,内置防滑坐垫和加厚海绵填充,让宝宝坐得舒适又安全。通常配有宽大的腰带,能够均匀分散重量,保护父母的腰椎和背部。部分型号还附带肩带或多功能背带,可实现多种抱姿,如前抱、侧抱和背抱,适合宝宝从3个月到36个月的成长阶段。腰凳材质多为透气棉布,易于清洗,且部分款式支持折叠,方便携带,是户外出行和日常生活的实用育儿神器。

婴幼儿腰凳由纺织品、附件及凳芯等缝制而成,穿戴在成人身体躯干上用于支撑年龄在36个月及以下婴幼儿的产品,见图1。

注:凳芯通常为聚氨酯(硬质)、聚丙烯、聚乙烯、金属等材质。

婴幼儿腰凳验货要求

内在质量

纺织织物要求

腰凳产品上所用纺织织物的要求按表1规定。

凳芯、填充物及附件要求

聚氨酯(硬质)材质的凳芯、聚氨酯材质的填充物、塑料附件应符合表2中邻苯二甲酸酯含量的规定。

纺织材料填充物应符合 GB31701—2015中4.3的要求。絮用纤维填充物还应符合 GB18383

的规定。

腰凳产品上可被婴幼儿嘴部触及的附件,其总铅含量应不大于90mg/kg。

腰凳产品上不宜使用最大尺寸不大于3mm 的附件,腰凳上任何可能被婴幼儿抓起或咬住的附件进行附件安全测试,测试后脱落的附件和腰凳上可拆卸附件,在无外界压力的情况下,不应完全装入小零件试验器。对于最大尺寸不大于3mm,或者无法夹持(夹持时附件发生变形或损伤)的附件,考核附件洗涤后的变化。本要求不适用于纸张、织物、纱线、细线和绒毛。

锐利边缘和锐利尖端要求

腰凳产品不应存在可触及的锐利边缘和锐利尖端,且应符合 GB6675.2—2014中4.6和4.7 供

36个月及以下的婴幼儿使用的产品要求。

有明显界限的腿部开口结构要求

有明显界限的腿部开口测试球不应通过腰凳的腿部开口。独凳式婴幼儿腰凳不考核。

无明显界限的腿部开口结构要求

无明显界限的腿部开口测试圆台不应通过腰凳的无明显界限的腿部开口。独凳式婴幼儿腰凳不考核。

婴幼儿的束缚系统

用于固定婴幼儿部分的条带可根据婴幼儿体型调节,宽度不小于19mm。

束缚成人的附件系统

用于束缚成人的附件系统可根据成人体型调节。腰部采用粘扣带进行固定的腰凳应具有双重固定结构,每个结构应符合产品整体承载强度要求。

产品整体燃烧性能

无表面闪燃,火焰蔓延速率应不大于50mm/s。

产品整体动态稳定性

按产品整体动态稳定性测试,100个循环后,束缚成人的附件系统和固定婴幼儿的条带或调节带的滑动距离不超过20mm。50000个循环后,束缚成人的附件系统或固定婴幼儿的任何紧固件或调节结构,无松动或打开,整体产品不得出现紧固件断裂、脱落及接缝处崩线、分离等情况。

粘扣带强度

产品腰带处使用的粘扣带剥离强度应不小于1.6N/cm。产品腰带处使用的粘扣带剪切强度应不小于7.5N/cm2。

产品整体承载强度

接缝、扣件、条带等结构无损坏、撕裂。

头部支撑和保护要求

头部支撑部位要求

年龄在4个月及以下,无法支撑自身头部的婴幼儿使用的腰凳应有头部支撑结构。

用于婴幼儿平躺使用的腰凳,婴幼儿头部将由其所在的表面部位支撑;用于婴幼儿以直立的姿势使用的腰凳,婴幼儿头部应有支撑结构,其头部支撑结构应符合以下要求:

a) 支撑结构应具有足够的刚性,以确保婴幼儿的头部不会向后倾斜。

b) 可以通过将婴幼儿的脸朝穿戴者的方向使用,依靠穿戴者胸部支撑婴幼儿头部。

c) 支撑结构都应从后到前,围绕婴幼儿的头部延伸,以防止婴幼儿的头部向侧面移动。

头部保护部位要求

用于婴幼儿平躺使用的腰凳应有对婴幼儿头部保护结构采取适当的措施,以防止婴幼儿的头部因意外撞击而受伤,如护头挡板等。

绳带要求

绳索、条带和类似组件的自由端长度不应超过220mm,见图2a)、图2b)。

若绳索、条带和类似组件一起连接在产品上的同一位置或间隔不超过80mm,任何一根绳索的自由端长度不应超过 220 mm,且从一自由末端连接到另一自由末端的长度不超 过360 mm,见图2c)。

若绳索、条带和类似组件可能形成绳圈,围长不应超过360mm。

绳索、条带和类似组件的宽度不小于19mm 时,不适用上述要求。

不应使用单丝线。

a)

b)

c)

图 2 绳带连接要求示意图

检针要求

腰凳产品在出厂前应经检针工序,腰凳产品上不准许残留金属针等锐利物;腰凳产品的包装物中不应使用金属针等锐利物。

外观质量

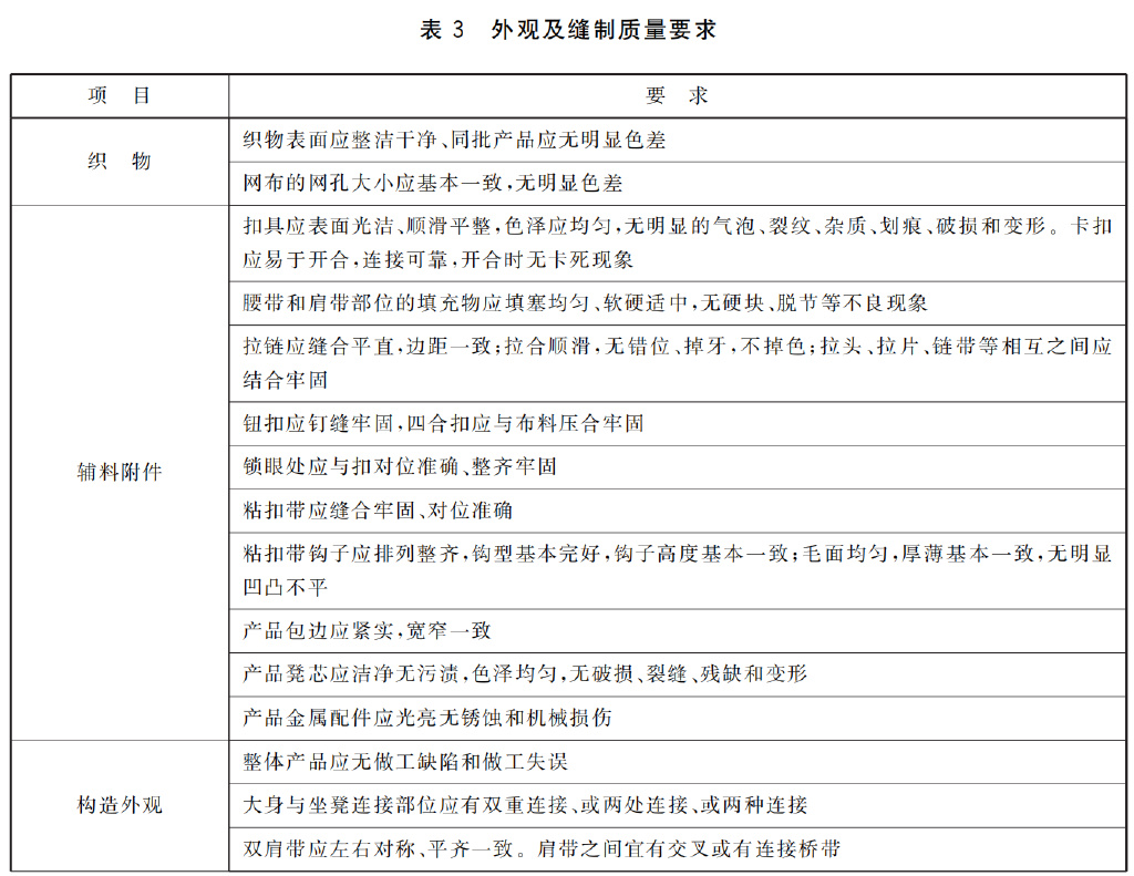
外观及缝制质量要求

外观及缝制质量要求按表3规定,允许程度不应超过2处。

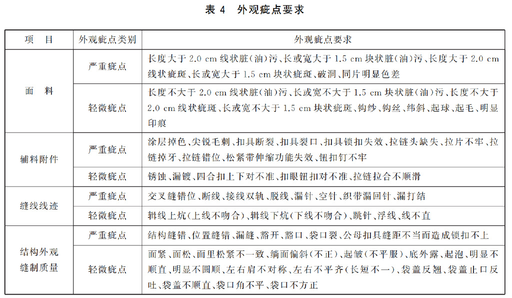
外观疵点及色差要求

外观疵点要求见表4。整件产品严重疵点不应超过1处,轻微疵点不应超过6处。

整件产品同色同种的漂色布类色差不低于3级,花布类色差不低于2-3级。

规格尺寸允许偏差

腰凳主要部位规格尺寸允许偏差按表5规定。

检验方法

内在质量测试

纺织织物理化性能指标测试

  • 纤维含量按 GB/T2910(所有部分)、GB/T38015、FZ/T01057(所有部分)、FZ/T01026等标准的规定测试。

  • 甲醛含量按 GB/T2912.1的规定测试。

  • pH 值按 GB/T7573的规定测试。

  • 异味按 GB18401—2010中6.7的规定测试。

  • 可分解致癌芳香胺染料按 GB/T17592的规定执行。对分散染料染色的样品,应采用萃取后还原的方法进行试验。对分散染料染色纤维与非分散染料染色纤维混纺的样品,应分别采用直接还原和萃取后还原的方法进行试验,取最大值报告。

  • 耐水色牢度按 GB/T5713的规定测试。

  • 耐(酸/碱)汗渍色牢度按 GB/T3922的规定测试。

  • 耐唾液色牢度按 GB/T18886的规定测试。

  • 耐皂洗色牢度按 GB/T3921—2008方法 A(1)的规定测试。

  • 耐(干/湿)摩擦色牢度按 GB/T3920的规定测试。

  • 耐光色牢度按 GB/T8427—2019的规定测试,其中曝晒按方法3,晒至第一阶段。

  • 耐光、汗复合色牢度按 GB/T14576的规定测试。

  • 燃烧性能按 GB/T14644的规定测试。

  • 重金属中总铅和总镉含量按 GB/T30157的规定测试。

  • 含有涂层和涂料印染织物的邻苯二甲酸酯含量按 GB/T20388的规定测试。

  • 可迁移元素按 GB6675.4的规定测试。

凳芯、填充物及附件测试

  • 聚氨酯 (硬质)材质的凳芯、聚氨酯材质的填充物、塑料附件的邻苯二甲酸酯含量按GB/T22048的规定测试。

  • 纺织材料填充物中甲醛含量、pH 值、异味按 GB18401 的规定测试。絮用纤维填充物按GB18383的规定测试。

  • 可被婴幼儿嘴部触及的附件的总铅含量按 GB/T30157的规定测试。

  • 附件安全按 GB/T35270—2017中5.3.3的规定测试。对于最大尺寸不大于3mm,或者无法夹持(夹持时附件发生变形或损伤)附件的洗涤后变化按 GB31701—2015中附录 A 的规定测试。

锐利边缘和锐利尖端测试

锐利边缘和尖端分别按 GB6675.2—2014中5.8和5.9的规定测试。

有明显界限的腿部开口结构的测试

有明显界限的腿部开口结构按 GB/T35270—2017中5.3.1的规定测试。

无明显界限的腿部开口结构的测试

根据腰凳使用说明书,把腰凳固定在测试躯干1(见图3)前面。如腿部开口尺寸可调节,应按腰凳使用说明书将腿部开口调至最小。

将质量为7.7kg±0.02kg、直径102mm±2mm、长203mm±2mm 的沙袋水平放在腰凳座位中间,沙袋的质量沿长度方向均匀分布。

将腿部开口测试圆台(铝制,质量0.9kg±0.02kg,表面光滑,规格见图4)放在沙袋上,允许小幅调

整沙袋的位置,使得测试圆台的窄口侧边尽可能与腿部开口边缘刚好接触。

沿测试圆台窄口一端中心线,朝远离腰凳或任何最不利的方向水平施加23N 的拉力,此力值应逐渐施加,以超过5s为准,并保持该拉力1min。

注:测试躯干1尺寸约为520mm(宽)×270mm(厚)×720mm(高),表面是有机硅凝胶人造皮,内部填充物是高强度聚氨酯发泡材料。

产品整体燃烧性能测试

产品整体燃烧性能按 EN71-2:2011+A1:2014中5.4和5.5的规定测试。

产品整体动态稳定性测试

对产品整体动态安全稳定性的测试,步骤如下:

a) 模拟成人怀抱式将腰凳安装至一个测试躯干2上,见图5。

b) 选择测试重物 A 或B。测试重物 A 是质量为9kg的婴幼儿模型或标准沙袋,用于测试最大质量为9kg(包括9kg)的婴幼儿使用的腰凳。测试重物B是质量为15kg的婴幼儿模型或标准沙袋,用于测试质量大于9kg的婴幼儿使用的腰凳。测试躯干在垂直方向上下振动,振幅为120mm±5mm,频率为2Hz±0.2Hz。

c) 按b)的测试要求使测试躯干振动10次,标记腰凳上所有用于固定婴幼儿和束缚成人的条带;再振动90次,测量并记录任何条带的滑移距离。

d) 当完成c)继续测试时,如果条带发生滑动,请重新调整至原来的位置,并采取适当方法防止其滑动,按c)继续测试,测试周期50000次[包含c)测试的100次],观察并记录束缚成人的附件系统和固定婴幼儿的任何紧固件或调节结构,是否松动或打开,整体产品是否出现紧固件断裂、脱落及接缝处崩线、分离等可能影响婴幼儿安全的情况。

注1:如产品明示的婴幼儿腰凳的最大承载质量大于15kg,则测试重物 B的质量应为产品明示的最大值。

注2:测试躯干2尺寸约为385mm(宽)×235mm(厚)×690mm(高),材质为刚性材质。

粘扣带强度测试

剪切强度按 GB/T23315—2009中6.1的规定测试。剥离强度按 GB/T23315—2009中6.2的规定测试。

产品整体承载强度测试

将30kg负载均匀地放置在腰凳的中心受力位置,承载5min,然后移开负载,检查产品的接缝、扣件、条带的整体情况。

绳带要求测试

当施加25N 的力进行测试时,测量绳索、条带和类似组件从腰凳的固定点到自由终端的长度。

检针测试

腰凳产品上断针等锐利金属类残留物按 GB/T24121的规定测试,采用检测灵敏度(标准铁球测试卡):1.0mm。

外观质量测试

  1. 外观检验一般采用灯光照明,照度不低于600lx,有条件时也可采用北空光照明。

  2. 外观疵点允许存在程度测定时,距离60cm 目测,必要时采用钢卷尺或直尺进行测量。

  3. 规格尺寸允许偏差采用钢卷尺或直尺进行测量。

  4. 测定色差程度时,被测部位应纱向一致,采用北空光照射,或用600lx及以上的等效光源。入射光与被测物约成45°,观察方向与被测物大致垂直,距离60cm 目测,与 GB/T250样卡对比。

使用说明

产品的使用说明按 GB/T5296.4和 GB31701的规定。其中:

a) 腰凳产品中主要纺织原材料应标注纤维成分及含量,其他主要的非纺织原材料(如凳芯等)可仅标注材质名称。

b) 腰凳产品上的耐久性标签内容还应包括腰凳可承受婴幼儿的体重范围、适用年龄、安全警示等。

c) 号型或规格可不标注。

d) 安全警示标注时,应在每件腰凳产品外包装、标签或使用说明书上标注类似内容的提示:使用前应仔细阅读本腰凳使用说明书,如不按使用说明书使用可能会危及婴幼儿的安全。并根据

实际情况,标注类似内容的提示:

警告:

1) 婴幼儿体重超过承重范围,则不应使用此腰凳;

2) 体型小的婴幼儿可能从腰凳腿部开口处滑落,请按使用说明使用本产品;

3) 后背式不能用于头部暂不能直立的婴幼儿;

4) 使用婴幼儿腰凳,尤其是独凳式腰凳时,应用手托住婴幼儿;

5) 使用时应根据婴幼儿的体型调整腰凳松紧;

6) 在使用婴幼儿腰凳时,应确认扣具已完整扣好;

7) 穿戴者往前弯曲或者倚靠时必须小心;

8) 腰凳不适合穿戴者在进行体育活动的情况下使用;

9) 腰凳穿戴者的平衡可能受到婴幼儿和穿着者移动的不利影响;

10) 使用腰凳时切勿靠近火源;

11) 不应让婴幼儿单独待在腰凳中;

12) 防止婴幼儿窒息危险;

13) 如有部件损坏,请不要使用腰凳。

e) 其他信息标注时,应至少包括以下内容:

1) 针对婴幼儿体型大小正确安装和调节腰凳的说明;

2) 腰凳安装到成人身上的说明;

3) 如适用,使用头部支撑部件的说明;

4) 如适用,多种功能腰凳对应婴幼儿面部朝向的说明。

耐久性标签应牢固地附着在产品上,宜缝制在婴幼儿不可触及的部位;对于缝制在婴幼儿可触及的部位的耐久性标签应置于不与皮肤直接接触的位置。

如同时采用二维码标签等其他形式标注,应保持多种标注形式之间使用说明内容的一致性。

ECQA是专业的第三方验货公司,验货范围覆盖全球,提供专业的婴幼儿腰凳验货等第三方婴幼儿产品验货服务,保障婴幼儿产品符合标准法规和目标市场要求,避免婴幼儿产品供应商及品牌方市场美誉度受损。


预约服务

预约服务

副标题

在线下单
预约服务
*
联系方式
*
您的产品
联系邮箱
*
验证码
 换一张
*
提交
全国免费服务电话:
400-820-6570
邮箱:service@ecqa.com
地址:(总部)上海市闵行区莲花路1733号17幢707室
           (实验室)上海市闵行区颛兴东路745号3栋115室

廉政反馈邮箱:integrity@ecqa.com
廉政反馈电话:18964631176

微信公众号
检验员注册
求职验货
客户注册
下单验货
工厂注册
审核认证